【台北校區】115年度「身心安適圈-芳療瑜珈與心靈對話」115.03.31(二)開課~熱烈招生中! 歡迎報名!
【台北校區】115年度「身心安適圈-芳療瑜珈與心靈對話」
<<線上報名請點我>>
本課程將結合芳香療法、瑜珈身體練習與牌卡引導三種身心整合工具,協助學員在高壓與快速變動的學習環境中,
建立覺察身心狀態、調節情緒與自我探索的能力。
|課程目標
- 身心壓力釋放:透過瑜珈伸展與呼吸練習,緩解肩頸僵硬與久坐疲勞,提升身體柔軟度與舒適感。
- 情緒調節與保養:認識基礎芳療知識,學習運用精油香氣改善焦慮、提升專注力及改善睡眠品質。
- 自我探索與覺察:運用牌卡工具(如塔羅、奧修禪卡或彩虹卡)連結潛意識,釐清當下迷惘,培養自我對話的能力。
- 建立生活儀式感:學會簡易的居家自我照顧技巧,將療癒元素融入日常生活,提升生活品質。
|招生對象
- 一般大眾、上班族、想紓壓者。
- 對瑜珈、創作、塔羅牌卡能量藝術、芳療有興趣者。
- 在學學生、高壓學習族群,對自我探索、身心調適有興趣者。
|招生人數
- 為確保上課品質,本班最低開課人數為15人、最多30人。
- 招生人數若未達15人時,開課單位保留不開班之權利。
|課程資訊
期間:115.3.31~115.5.19|共6次課程/12小時 (4/7清明連假 及 5/5 停課一次)
時間:每週二 18:30~20:30
費用:$3,000元
校外人士早鳥優惠價:$2,400元
115/3/24(二)前 報名及繳費完成享早鳥優惠
北商教職員、學生、校友、推廣教育舊生優惠價:$2,100元
5人以上團報優惠價:$2,100元
★ 需先聯繫承辦人登記團報(並同時繳交5人(含)以上之報名表)
地點:本校台北校區,上課教室:本校舞蹈教室 (以確認開班後公告為主)
台北市中正區濟南路一段321號
其它:因課程需求及個人衛生問題,請上課同學自備瑜珈墊。
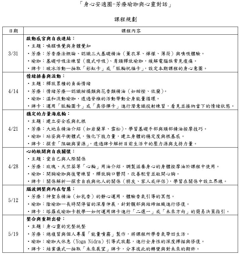
|課程規劃

|師資介紹
陳瑀琳 老師
專業領域:國際瑜珈專業師資培訓、芳香療法、頌缽銅鑼等各類音療樂器教學使用與能量修復。
經歷資歷:
- 2022-2025原始瑜珈沙卡爾療癒學苑創辦人
- 2024-2025 頌缽初中階師資培訓、靈擺探究內在初中階師資培訓、能量引導初階、銅鑼師資、各類音療樂器操作運用師資
- 2024原始瑜珈RYT300國際瑜珈師資第一屆培訓
- 2019-2025共9屆原始瑜珈RYT200國際瑜珈師資200小時培訓
- 2018- 2023創辦E琳小屋身心靈整合工作室
- 2015- 2025瑜珈各類相關研習&師資培訓講師
- 2012- 2018 Yoga journey正職瑜珈老師
- 2011- 2012 做瑜珈 瑜珈老師
- 美國國際瑜珈聯盟發證資格YACEP(持續進修瑜珈師資) & ERYT 200/300(200與300小時國際師資培訓);國際瑜珈 RYT500專業指導老師
- 2020 Access Bars practitioner
- 2020 Yoga philosophy 25YACEP研習
- 2019美國國際200RYT瑜珈師資聯盟認證
- 2016美國國際200RYT瑜珈聯盟師資認證
- 2014-15美國國際200RYT瑜珈聯盟師資認證
- 2012美國國際200RYT瑜珈聯盟師資認證
- 2011美國國際200RYT瑜珈聯盟師資認證
- 2017 Barre yoga初階師資認
- 2017空中瑜珈50小時初階師資認證
- 2017火箭瑜珈60小時師資認證
- OM Factory school24小時進階空中瑜珈師資結業
- 2018芯瑜珈開髖研習課程24hr
|報名與繳費方式
報名時間:即日起 至 115年3月24日(二) 截止受理報名及繳費
報名方式:
- 線上報名:請填寫Google表單【https://forms.gle/2FpC1d8VkdyqRe8e8】
- 現場報名:請下載紙本報名表
繳費方式:
- 現金繳交:至本校台北校區推廣教育部辦公室繳交(承曦樓3樓C304辦公室)
- 至郵局、銀行 臨櫃匯款(不能用網路、ATM轉帳功能)
※備註欄位請註明「上課學員姓名」,請利用各地銀行或郵局,將應繳金額匯入指定銀行及帳號,並自行留存
【匯款存根影本及相關證明文件影本】
- 匯款銀行: 台灣銀行城中分行(銀行代號:004)
- 匯款帳號: 045-036070011
- 匯款帳戶: 國立臺北商業大學401專戶

|課程退費規定
★ 課程主辦單位保留各課程開班與否及課程時間、課程異動之權利。
★ 若課程無法開課將全額退費。
★ 學員完成報名繳費後如因個人因素無法上課,不得辦理延期、轉班或轉讓,並依下列標準退費:
- 報名繳費後至開課日前申請,退還學費9成。
- 實際上課日起未逾全期1/3者,退還已繳學分費、雜費等各項費用5成。
★ 實際上課日後逾全期1/3者,恕不受理退費申請,亦不得延期或更換。
|課程諮詢
本校台北校區推廣教育部|承曦樓3樓C304辦公室
服務時間:週一至週五08:30~21:30
服務電話:(02)3322-2777 分機6248 陳先生 / 分機6072 陳小姐
Email:ntubcec@ntub.edu.tw
