【台北校區】115年度「身心 Reset ! 芳療與舒壓按摩技巧」115.03.20(五)開課~熱烈招生中! 歡迎報名!
國立臺北商業大學 推廣教育部
「身心 Reset ! 芳療與舒壓按摩技巧」
藉由本課程可建立正確的芳療與精油使用觀念;提升情緒覺察與自我調節能力。
學會實用按摩技巧,針對肩頸、背部、腰部、與下肢舒緩放鬆;建立個人化紓壓方式與流程,增進生活品質。
◎課程介紹 每週都有實作,不是只有聽講 (DIY 複方精油、精油噴霧;學習按摩技巧)。
本課程結合芳香療法、情緒紓壓、簡易按摩的生活療癒課程,無需專業背景,
只需一瓶精油和一顆願意照顧自己的心 就能在香氣、觸感與身體感受中 讓身心獲得真正的療癒。
透過香氣、觸感與身體感受 我們將引導透過芳香療法與紓壓按摩技巧,
幫助大腦放鬆、肩頸舒緩 改善睡眠品質 穩定情緒 並協助重新找回身體與生活的平衡。
◎適合對象
- 對「芳香療法」、「舒壓按摩技巧」有興趣之初學者。
- 想學習芳療知識,製作複方精油;學習按摩技巧,幫自己、家人、朋友舒緩放鬆增進情誼者。
上課時間:115年3月20日~115年5月22日;(每週五 18:30~20:30),共計8堂課16小時。
◎上課地點:國立臺北商業大學(臺北校區)承曦樓3樓C301教室
※課程教室之確認,以開課簡訊通知為主。
◎招收人數:滿12人(含)以上開班,因需實際操作演練故本班次最多招收20人!
(若招收未達開班人數,開課單位保留不開班之權利)
◎課程費用:
本課程原價格:NT$3,150
校外人士早鳥價:NT$2,500 (115/3/13前報名)
本校教職員工生、校友、推廣教育舊生價:NT$2,200
※本課程每人將收取 $1,000元材料費,第一週(3/20)上課時於課堂中繳交。
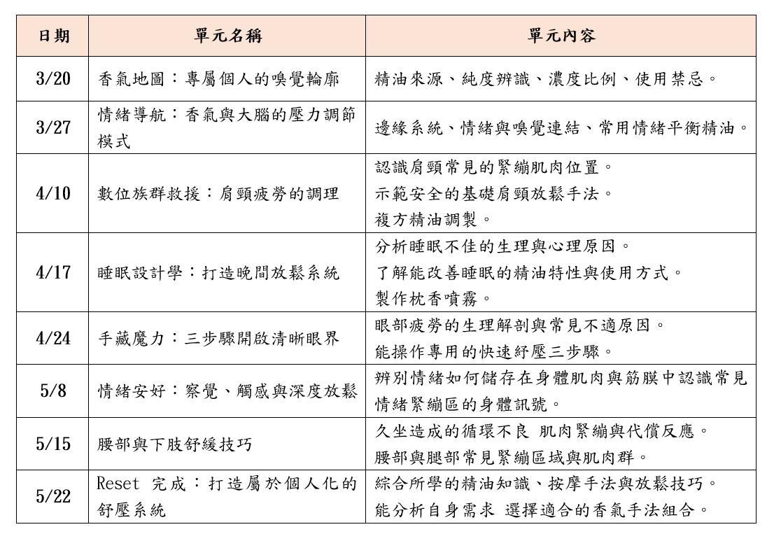
◎課程內容:

◎講師簡介
講 師:林靜玟 老師
專業領域: 經絡調理保健、傳統整復推拿、芳香療法、健康促進管理
經歷資歷:
- 莎蔓莎健康美學中心-負責人
- 美容乙級技術士證、NAHA美國國家整體芳療師協會認證。
- 中華民國傳統整復推拿師職業工會全國聯合總會-iCAP職能基準師資
- 新北市傳統整復員職業工會-指導老師
- 中華民國傳統整復推拿師職業工會全國聯合總會-指導老師
- 中華科技大學健康學院-協同教師
- 新北市傳統整復員職業工會-理事
- 中華民國傳統整復推拿師職業工會全國聯合總會-監事
- 國立臺北商業大學推廣教育部「基礎經絡調理與按摩」兼任教師
- 致理科技大學休閒遊憩管理系「基礎經絡理論教學」兼任教師
- 致理科技大學通識教育學部「傳統整復推拿基本常用手法教學」兼任教師
◎繳費方式:
(1)現場報名:填妥報名表,連同報名費,親自至本校推廣教育部辦公室
(2)匯款(無實體&網路ATM轉帳功能):
請利用各地銀行將應繳金額匯入指定銀行及帳號,將匯款存根影本及相關證明文件影本,連同報名表,
以傳真或Email方式繳交後,來電確認是否已收到您的匯款資料。
匯款銀行:臺灣銀行城中分行(代號:004)
匯款帳號: 045-036070011
匯款帳戶: 國立臺北商業大學401專戶
※請於匯款存根註明參加之課程名稱、姓名、連絡電話
※請保留存根正本以備核驗
◎承辦單位:
推廣教育部(承曦樓304辦公室)
聯 絡 人:陳皇志 先生、陳佳欣 小姐
連絡電話:02-3322-2777 分機6248、6072
傳真號碼:02-2322-6487
電子郵件:ntubcec@ntub.edu.tw
◎退費辦法:依據「專科以上學校推廣教育實施辦法」第17條規定:
至實際上課日前退學者,退還已繳學分費、雜費等各項費用9成;
至實際上課之日起未逾全期1/3者,退還已繳學分費、雜費等各項費用5成;
在班時間已逾1/3者,不予退費。
